Un Oxímetro es un dispositivo médico que permite medir las pulsaciones del corazón (Frecuencia Cardíaca) y la Saturación de Oxigeno en la sangre (% SpO2). Cuando el corazón bombea sangre, el oxígeno se une a los glóbulos rojos y se reparten por todo el cuerpo. Los niveles de saturación óptimos garantizan que las células del cuerpo reciban la cantidad adecuada de oxígeno.
“Oxímetro con Arduino es un tutorial con fines educativos” By Bioelectronica se escribe con B

Saturación de Oxigeno en la Sangre (SpO2)
- Se considera que el porcentaje adecuado y saludable de oxígeno en sangre es de entre el 95% y el 100%. Cuando la saturación se encuentra por debajo del 90% se produce hipoxemia, es decir, el nivel por debajo de los normal de oxígeno en sangre. Uno de sus síntomas es la dificultad para respirar. Y cuando se da un porcentaje inferior a 80 se considera hipoxemia severa
Frecuencia Cardíaca
Es uno de nuestros signos vitales y se define como el número de veces por minuto que nuestro corazón late o se contrae.
- La frecuencia cardíaca normal de un adulto en reposo es entre 60-100 latidos por minuto.
- La taquicardia se refiere al incremento de la frecuencia cardíaca estando en reposo, más de 100 latidos por minuto.
- La bradicardia se refiere a un ritmo cardíaco lento, normalmente inferior a 60 latidos por minuto.
Funcionamiento del Oxímetro
A través de la medición óptica utiliza un microprocesador con un par de pequeños diodos emisores de luz (LED) enfocados hacia un fotodiodo que envían unos trenes de impulsos que atraviesan una parte translúcida del cuerpo del paciente que puede ser un dedo o un lóbulo de la oreja. Un LED tiene una longitud de onda de 660 nm (rojo) y el otro tiene una longitud de onda de 940 nm (infrarrojo).

La absorción de la luz de estas longitudes de onda difiere significativamente por parte de la sangre cargada de oxígeno y la sangre sin oxígeno:
La hemoglobina oxigenada absorbe más radiación infrarroja y permite pasar más luz roja – 940 nm
La hemoglobina desoxigenada absorbe más luz roja y permite pasar más radiación infrarroja – 660 nm.

Creando nuestra curva de Oximetría y que al ser determinada por cada pico durante un minuto obtenemos nuestra Frecuencia Cardiaca.

Por lo que ahora vamos a construir nuestro propio Oxímetro para poder determinar nuestra Frecuencia Cardíaca y nuestra Saturación de Oxigeno en la sangre.

Material necesario
- 1 Arduino UNO
- 1 Led Rojo
- 1 Led Infrarrojo 660nm
- 1 Resistor de 220Ω
- 2 Resistores de 47KΩ
- 1 Foto transistor
- 1 Capacitor electrolítico de 1uF
- 1 Capacitor electrolítico de 10uF
- 1 Resistor de 100Ω
- 1 Resistor de 10KΩ
- 1 Resistor de 100KΩ
- 1 Amplificador Operacional LM358P
- Cables de conexión calibre 22
- 1 Tablilla de experimentación Protoboard
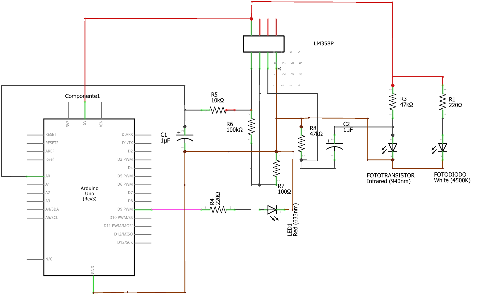
Esquema eléctrico
Esquema gráfico de montaje
Código
int lectura=A0;
int senal=0;
void setup(){
Serial.begin(9600);
pinMode(lectura,INPUT);
}
void loop(){
senal=analogRead(lectura);
Serial.println(senal);
if(senal >= 700){
digitalWrite(9,HIGH);
}
if(senal <= 699){
digitalWrite(9,LOW);
}
delay(30);
}
Descripción del código
El código es muy sencillo de entender, ya que en primer instancia solo declaramos nuestro pin A0 como entrada para leer la señal de nuestro oxímetro.
En nuestro “setup” nuestra comunicación Serial a 9600 baudios.
En el “loop” declaramos que “senal” es igual a la lectura analógica recibida en la variable lectura que es nuestro pin A0, después imprimimos el valor en nuestro “Serial Plotter”.
Por último, tenemos un “if” con el que condicionamos que nuestra señal (senal) es mayor o igual a “700”(valor obtenido de observar el “máximo o pico” de la señal) este pico permite calcular la frecuencia cardíaca y la acción que realiza es encender un LED por el pin 9, y si tenemos una señal menor a 699 entonces mantenemos apagado el LED, lo que permitirá visualizar nuestro LED encendido cada vez que tengamos una pulsación del corazón.
Recomendaciones
- Usar exactamente los elementos o materiales que se proponen, sino puedes tener fallos o que no se vea tu señal.
- Colocar el “dedo” entre el LED y el FOTOTRANSISTOR, colocarlo de forma “Relajada”(con soporte sobre la misma palma).
- Presionar un poco el FOTOTRANSISTOR con la “Llema del Dedo” para obtener una mejor señal.

Resultados
Observamos nuestra señal en el “Serial Plotter” y es muy parecida a la señal de nuestra bibliografía.
Una vez que determinamos el “máximo o pico” de nuestra señal, en este caso fue 700, observamos que nuestro LED enciende y apaga dependiendo nuestro pulso.
Sigue este artículo en vídeo
Espera la segunda parte, donde calcularemos ahora la frecuencia cardíaca y lo mostraremos en LabView.
La entrada Oxímetro con Arduino – Construye el tuyo – Parte 1 se publicó primero en TuElectronica.es.
Source: Tuelectronica







